据文化和旅游部官网消息,为深入贯彻落实习近平总书记对贵州毕节市黔西市游船倾覆事故作出的重要指示精神,文化和旅游部于5月4日晚印发紧急通知,要求各地深刻汲取教训,坚决克服麻痹思想,进一步加强文化和旅游安全生产工作。通知要求,各地要进一步提高政治站位,压实旅游景区、公共文化单位、文化和旅游经营单位主体责任,紧盯重点领域和重点场所,强化大型演出活动安全管理,加强对旅游景区索道、游乐设施、专用机动车辆、游船等设施设备安全隐患排查整治,严格要求旅行社全面落实旅游包车等各项管理规定。要加强人员密集场所消防安全管理,重点排查违规用电、封闭安全出口等行为,督促旅游景区加强防火安全提示,严格管控野外用火。要加强极端天气防范应对,密切关注气象情况,及时发布预警信息,做好突发事件的应急预案和处置工作,必要时坚决停止设施设备运营、关闭旅游景区。要强化值班值守,确保信息畅通,加强重点区域、场所安全提示,提醒游客谨慎参与高风险项目股票配资佣金,避免前往未开发开放、缺乏安全保障的区域游览。
举报 第一财经广告合作,请点击这里此内容为第一财经原创,著作权归第一财经所有。未经第一财经书面授权,不得以任何方式加以使用,包括转载、摘编、复制或建立镜像。第一财经保留追究侵权者法律责任的权利。如需获得授权请联系第一财经版权部:banquan@yicai.com 相关阅读深交所公示第二届上市委、重组委委员候选人名单
0 04-06 17:38抖音副总裁李亮回应抄袭案:该涉事工程师已离职
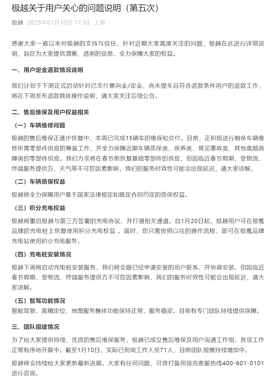
29 02-13 15:32极越汽车:计划下周正式启动针对已支付意向金/定金、尚未提车且符合退款条件用户的退款工作
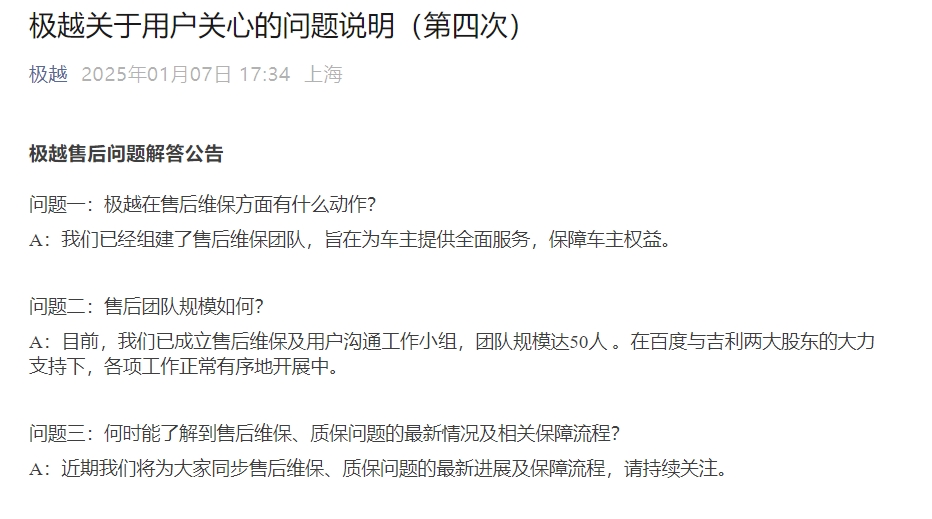
0 01-10 18:45极越汽车:已成立50人售后维保工作小组,获百度与吉利支持
0 01-07 18:14重庆警方:对“鼎益丰”下属“金鼎集团”左建玲等人涉嫌非法吸收公众存款案立案侦查
23 2024-12-20 17:53 一财最热 点击关闭鑫达配资提示:文章来自网络,不代表本站观点。